Ashutosh Chaubey

About Me

I am a CS PhD student at the Institute for Creative Technologies, University of Southern California, where I am advised by Prof. Mohammad Soleymani at the Intelligent Human Perception Lab. I am a Bronze Medallist from the 2021 batch of Indian Institute of Technology, Roorkee.

During my PhD, I am working on post-training techniques such as preference optimization for multimodal (audio/video/omni) LLMs to improve their social and emotion understanding. I also collaborate on projects related to video generation for social behaviors.

Prior to this, I was a Founding Research Engineer at Anoki AI where I worked on multimodal content understanding and retrieval. I have also worked at LG Ad Solutions on speaker recognition, automatic content recognition using audio and voice cloning. Over the past I have interned at Adobe Research, with Sumit Shekhar, at Vision and AI Lab, IISc. Bengaluru with Prof. R. Venkatesh Babu, and at IIT Roorkee with Prof. R. Balasubramanian

I am looking for Research/Applied Scientist internship positions for Summer 2026 on multimodal LLMs (audio/visual/omni) and video generation. Please reach out if you have open positions.

Masters/Undergrad Students

If you are a student and want to have a discussion with me regarding my papers or how to apply for a PhD program in the US, please email me at achaubey at usc dot edu

For students who wish to join our lab, please check our lab's open positions.

Ashutosh Chaubey
Areas of Interest

Multimodal LLM Tuning and Post-training, Emotion understanding, Social AI

News

Research & Publications

Filter by Tags:

MoD-DPO

MoD-DPO: Towards Mitigating Cross-modal Hallucinations in Omni LLMs using Modality Decoupled Preference Optimization

Ashutosh Chaubey, Jiacheng Pang, Mohammad Soleymani

Multimodal LLMs Computer Vision Reinforcement Learning Audio
AVERE logo

AVERE: Improving Audiovisual Emotion Reasoning with Preference Optimization

Ashutosh Chaubey, Jiacheng Pang, Maksim Siniukov, Mohammad Soleymani

Multimodal LLMs Computer Vision Reinforcement Learning Audio
LibreFace 2.0 logo

LibreFace 2.0 : Leveraging Large-Scale Synthetic Data for Fair and Generalizable Facial Analysis

Xulang Guan*, Ashutosh Chaubey*, Maksim Siniukov, Belle Hsieh, Zongjian Li, Mohammad Soleymani

FG, 2026 (Round 1)
Computer Vision Face Analysis
Face-LLaVA logo

Face-LLaVA: Facial Expression and Attribute Understanding through Instruction Tuning

Ashutosh Chaubey, Xulang Guan, Mohammad Soleymani

WACV, 2026 (Round 1)
Multimodal LLMs Computer Vision Face Analysis
VLMs Recall Factual Associations From Visual References

Can VLMs Recall Factual Associations From Visual References?

Dhananjay Ashok, Ashutosh Chaubey, Hirona Arai, Jonathan May, Jesse Thomason

EMNLP, 2025 (Findings)
Multimodal LLMs Computer Vision
DiTaiListener: Controllable High Fidelity Listener Video Generation with Diffusion

DiTaiListener: Controllable High Fidelity Listener Video Generation with Diffusion

Maksim Siniukov*, Di Chang*, Minh Tran, Hongkun Gong, Ashutosh Chaubey, Mohammad Soleymani

Multimodal LLMs Computer Vision Audio Video Generation
ContextIQ: A Multimodal Expert-Based Video Retrieval System for Contextual Advertising

ContextIQ: A Multimodal Expert-Based Video Retrieval System for Contextual Advertising

Ashutosh Chaubey, Anoubhav Agarwaal, Sartaki Sinha Roy, Aayush Agrawal, Susmita Ghose

WACV, 2025
Multimodal LLMs Computer Vision
Meta-Learning Framework for End-to-End Imposter Identification in Unseen Speaker Recognition

Meta-Learning Framework for End-to-End Imposter Identification in Unseen Speaker Recognition

Ashutosh Chaubey, Sparsh Sinha, Susmita Ghose

Audio
Improved Relation Networks for End-to-End Speaker Verification and Identification

Improved Relation Networks for End-to-End Speaker Verification and Identification

Ashutosh Chaubey, Sparsh Sinha, Susmita Ghose

Audio
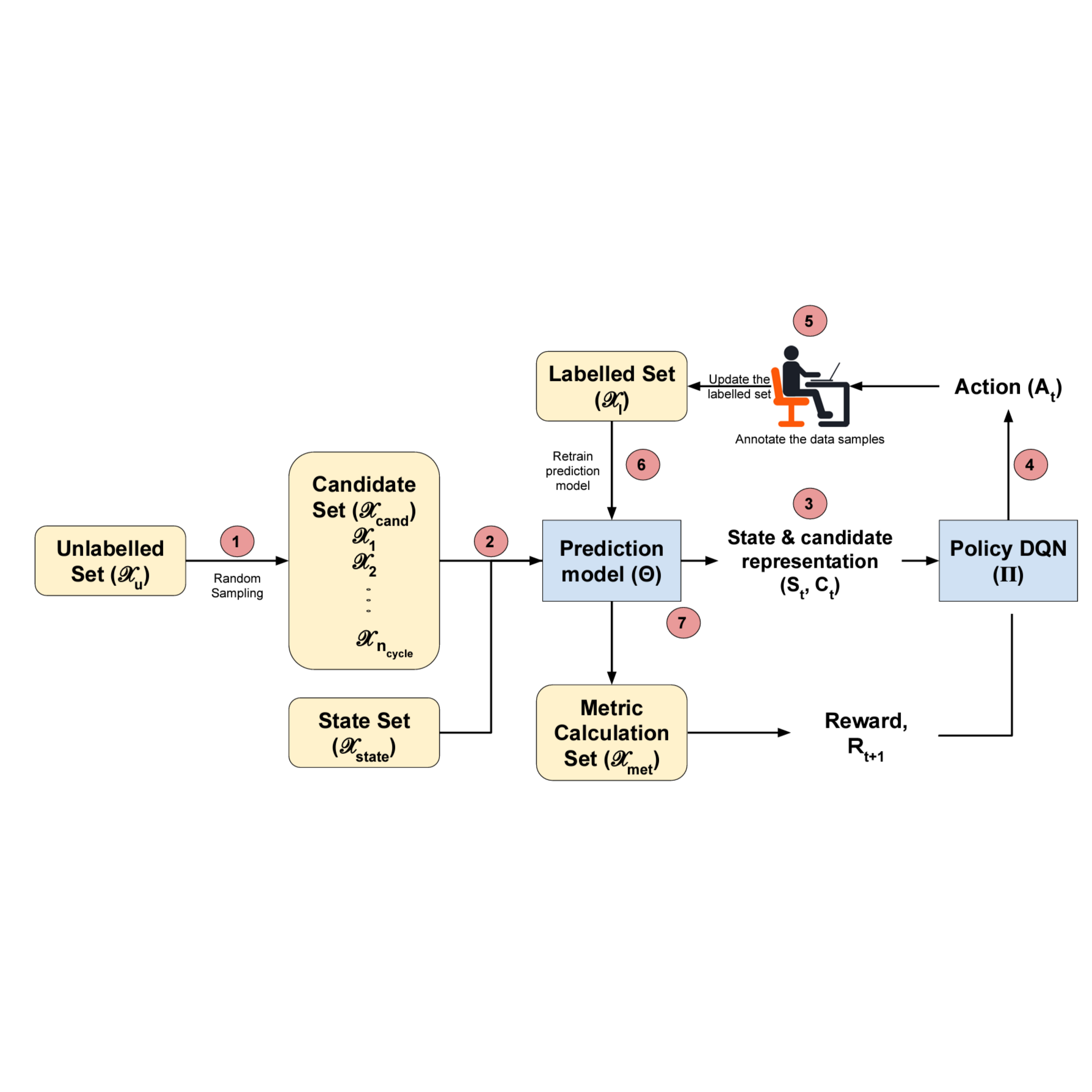
OPAD: An Optimized Policy-based Active Learning Framework for Document Content Analysis

OPAD: An Optimized Policy-based Active Learning Framework for Document Content Analysis

Sumit Shekhar, Bhanu Prakash Reddy Guda, Ashutosh Chaubey, Ishan Jindal, Avneet Jain

Reinforcement Learning Computer Vision
Universal Adversarial Perturbations: A Survey

Universal Adversarial Perturbations: A Survey

Ashutosh Chaubey*, Nikhil Agrawal*, Kavya Barnwal, Keerat K. Guliani, Pramod Mehta

Survey paper, arXiv 2020
Computer Vision

Education

University of Southern California – PhD, Computer Science (2024 - Present), GPA: 4.0/4.0

Graduate Researcher – Intelligent Human Perception Lab, Institute for Creative Technologies

Indian Institute of Technology Roorkee – BS, Computer Science (2017 - 2021), GPA: 9.718/10

Chair - ACM IIT Roorke Chapter | Co-President - Vision and Language Group

Academic Duties

Reviewer

Teaching Assistant

  • CSCI 561 – Foundations of Artificial Intelligence (USC, Fall 2025)
  • CSCI 535 – Multimodal Probabilistic Learning of Human Communication (USC, Spring 2026)